您当前的位置: 首页 > 法律法规

法释(2022)13号第一审知识产权民事、行政诉讼管辖

发布时间:8/6/2025 5:35:13 PM     阅读:

法释〔2022〕13号


最高人民法院

关于第一审知识产权民事、行政案件管辖的若干规定


(2021年12月27日最高人民法院审判委员会第1858次会议通过,自2022年5月1日起施行)


为进一步完善知识产权案件管辖制度,合理定位四级法院审判职能,根据《中华人民共和国民事诉讼法》《中华人民共和国行政诉讼法》等法律规定,结合知识产权审判实践,制定本规定。


第一条  发明专利、实用新型专利、植物新品种、集成电路布图设计、技术秘密、计算机软件的权属、侵权纠纷以及垄断纠纷第一审民事、行政案件由知识产权法院,省、自治区、直辖市人民政府所在地的中级人民法院和最高人民法院确定的中级人民法院管辖。

法律对知识产权法院的管辖有规定的,依照其规定。


第二条  外观设计专利的权属、侵权纠纷以及涉驰名商标认定第一审民事、行政案件由知识产权法院和中级人民法院管辖;经最高人民法院批准,也可以由基层人民法院管辖,但外观设计专利行政案件除外。

本规定第一条及本条第一款规定之外的第一审知识产权案件诉讼标的额在最高人民法院确定的数额以上的,以及涉及国务院部门、县级以上地方人民政府或者海关行政行为的,由中级人民法院管辖。

法律对知识产权法院的管辖有规定的,依照其规定。


第三条   本规定第一条、第二条规定之外的第一审知识产权民事、行政案件,由最高人民法院确定的基层人民法院管辖。


第四条  对新类型、疑难复杂或者具有法律适用指导意义等知识产权民事、行政案件,上级人民法院可以依照诉讼法有关规定,根据下级人民法院报请或者自行决定提级审理。

确有必要将本院管辖的第一审知识产权民事案件交下级人民法院审理的,应当依照民事诉讼法第三十九条第一款的规定,逐案报请其上级人民法院批准。


第五条  依照本规定需要最高人民法院确定管辖或者调整管辖的诉讼标的额标准、区域范围的,应当层报最高人民法院批准。


第六条  本规定自2022年5月1日起施行。

最高人民法院此前发布的司法解释与本规定不一致的,以本规定为准。




延伸阅读:

法〔2022〕109号


最高人民法院

关于印发基层人民法院管辖第一审知识产权民事、行政案件标准的通知


各省、自治区、直辖市高级人民法院,解放军军事法院,新疆维吾尔自治区高级人民法院生产建设兵团分院:


  根据《最高人民法院关于第一审知识产权民事、行政案件管辖的若干规定》,最高人民法院确定了具有知识产权民事、行政案件管辖权的基层人民法院及其管辖区域、管辖第一审知识产权民事案件诉讼标的额的标准。现予以印发,自2022年5月1日起施行。本通知施行前已经受理的案件,仍按照原标准执行。


最高人民法院

2022年4月20日


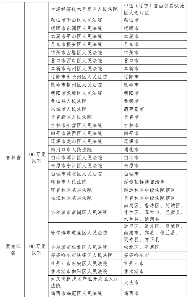
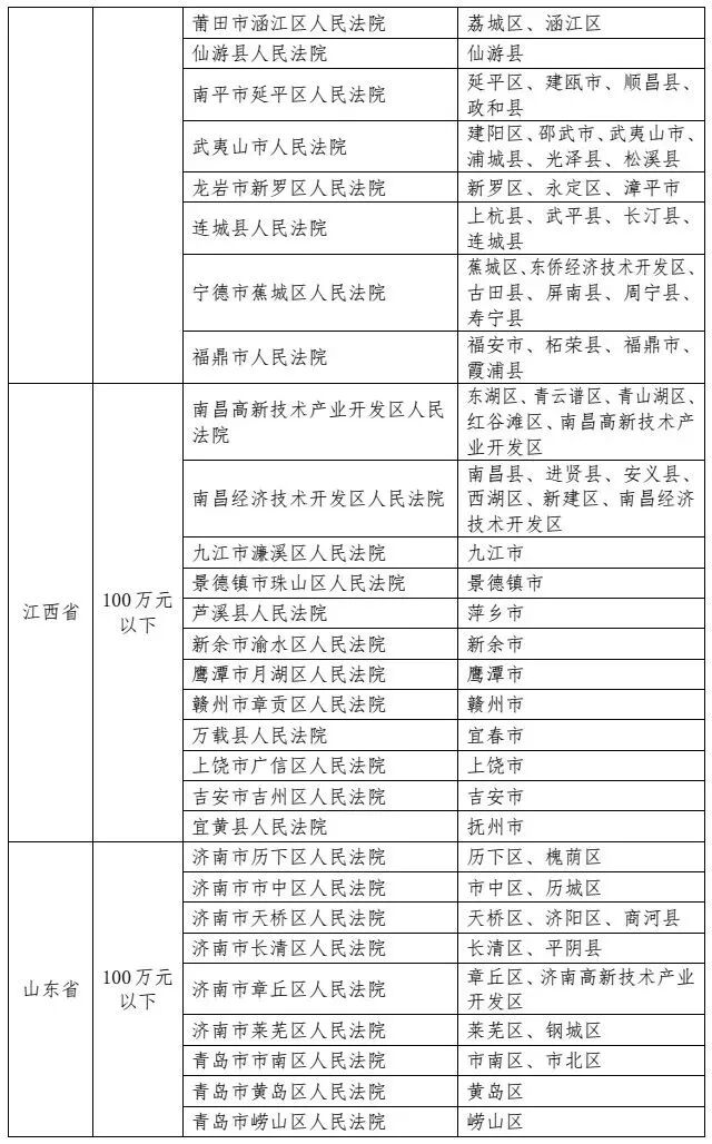
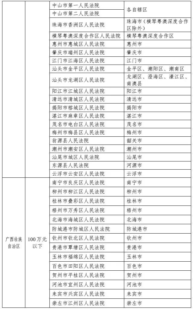
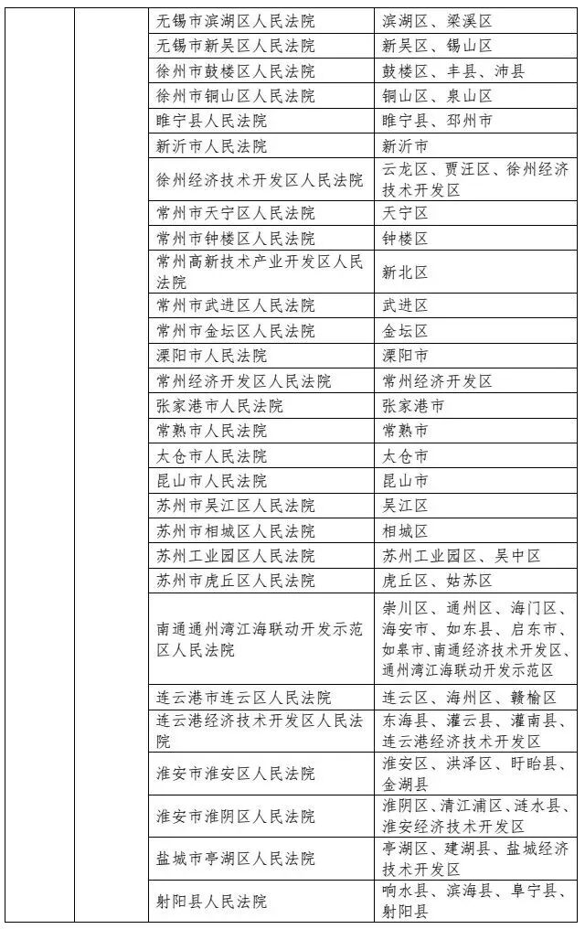
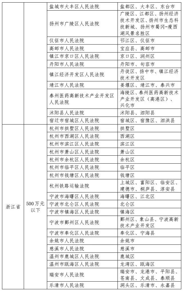
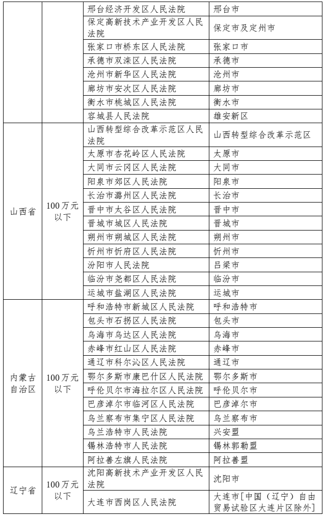
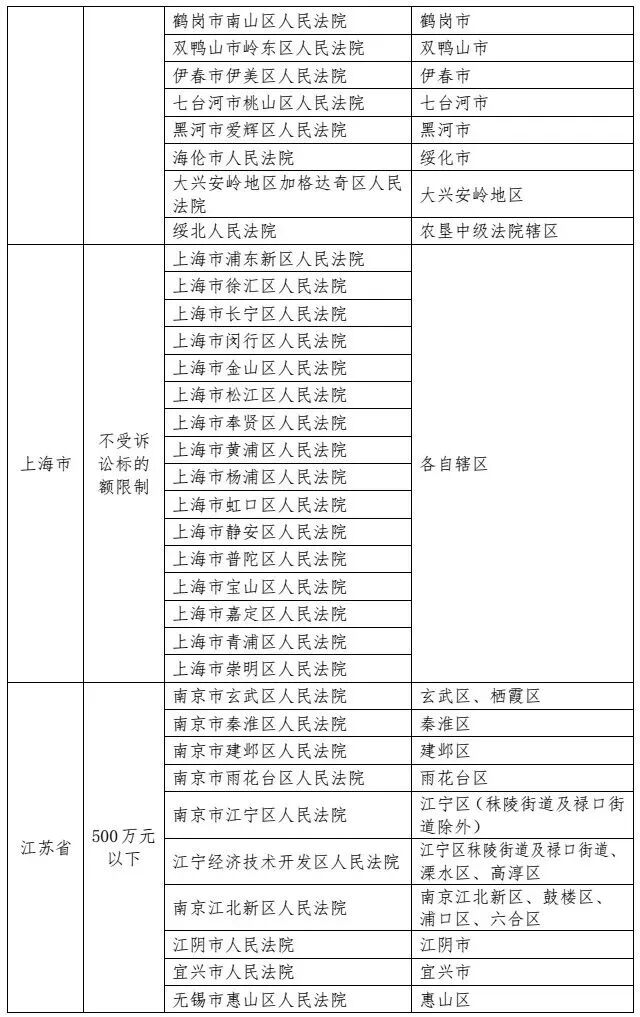
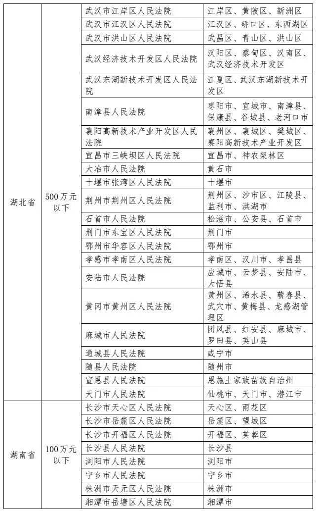
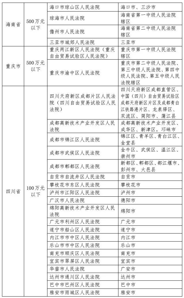
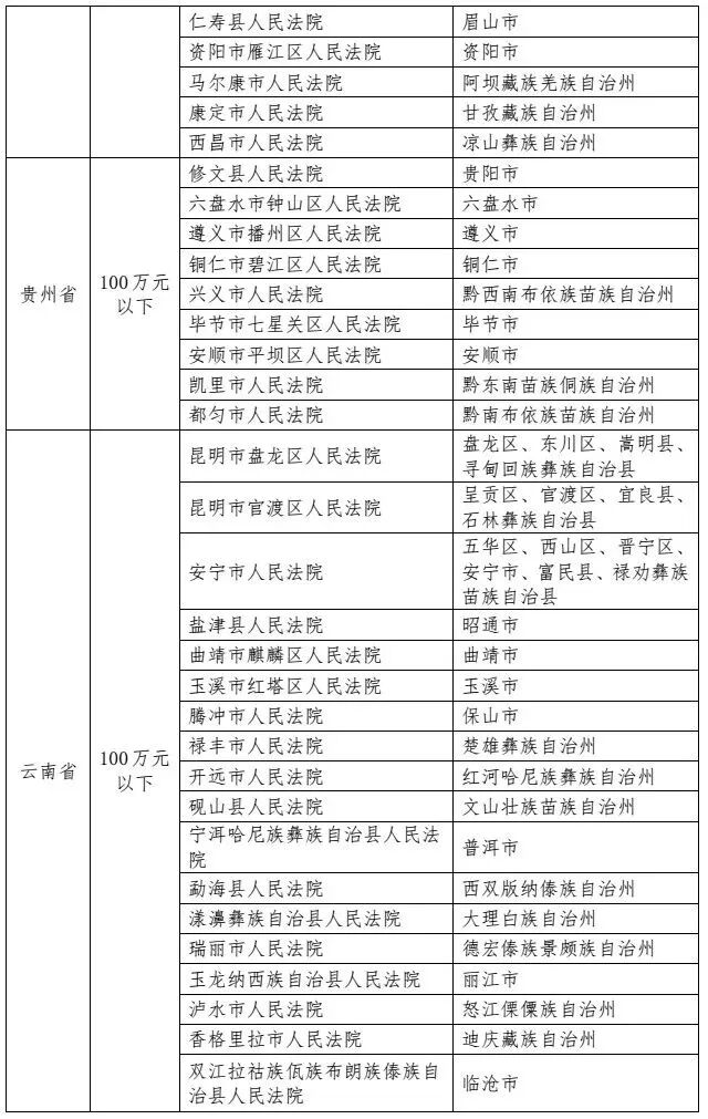
基层人民法院管辖第一审知识产权民事、行政案件标准


图片
图片
图片
图片
图片
图片
图片
图片
图片
图片
图片
图片
图片
图片
图片
图片
图片
图片
图片



2021年中国法院10大知识产权案件

和50件典型知识产权案例



2021年中国法院10大知识产权案件


一、双飞人制药股份有限公司与广州赖特斯商务咨询有限公司等侵害商标权及不正当竞争纠纷案〔最高人民法院(2020)最高法民再23号民事判决书〕


二、嘉兴市中华化工有限责任公司、上海欣晨新技术有限公司与王龙集团有限公司等侵害技术秘密纠纷案〔最高人民法院(2020)最高法知民终1667号民事判决书〕


三、台州市路桥吉利机动车驾驶培训有限公司、台州市路桥区承融驾驶员培训有限公司与台州市路桥区东港汽车驾驶培训学校等、台州市路桥区浙东驾驶员培训服务有限公司横向垄断协议纠纷案〔最高人民法院(2021)最高法知民终1722号民事判决书〕


四、江苏省金地种业科技有限公司与江苏亲耕田农业产业发展有限公司侵害植物新品种权纠纷案〔最高人民法院(2021)最高法知民终816号民事判决书〕


五、周勤与无锡瑞之顺机械设备制造有限公司侵害发明专利权纠纷案〔江苏省苏州市中级人民法院(2019)苏05知初1122号民事判决书、(2020)苏05司惩1号决定书〕


六、惠氏有限责任公司、惠氏(上海)贸易有限公司与原广州惠氏宝贝母婴用品有限公司等侵害商标权及不正当竞争纠纷案〔浙江省高级人民法院(2021)浙民终294号民事判决书〕


七、中国杂技团有限公司与吴桥县桑园镇张硕杂技团等著作权权属及侵害著作权纠纷案〔北京知识产权法院(2019)京73民终2823号民事判决书〕


八、济宁市罗盒网络科技有限公司与广州市玩友网络科技有限公司等侵害计算机软件著作权纠纷案〔广州知识产权法院(2019)粤73知民初207号民事判决书〕


九、上海汉涛信息咨询有限公司与青岛简易付网络技术有限公司等不正当竞争纠纷案〔山东省青岛市中级人民法院(2020)鲁02民初2265号民事判决书〕


十、梁永平、王正航等十五人侵犯著作权罪案〔上海市第三中级人民法院(2021)沪03刑初101号刑事判决书、上海市杨浦区人民法院(2021)沪0110刑初826号刑事判决书〕


2021年中国法院50件典型知识产权案例


一、知识产权民事案件


(一)专利权权属、侵害专利权纠纷案件


1.深圳市朗科科技股份有限公司与广州友拓数码科技有限公司、杭州阿里巴巴广告有限公司侵害发明专利权纠纷案〔最高人民法院(2019)最高法民申5971号民事裁定书〕


2.阿斯利康有限公司与江苏奥赛康药业有限公司侵害发明专利权纠纷案〔最高人民法院(2021)最高法知民终388号民事裁定书〕


3.上海凯赛生物技术股份有限公司、凯赛(金乡)生物材料有限公司与山东瀚霖生物技术有限公司等侵害发明专利权纠纷案,山东瀚霖生物技术有限公司与国家知识产权局、上海凯赛生物技术股份有限公司发明专利权无效行政纠纷案〔最高人民法院(2021)最高法知民终1305号民事判决书、(2020)最高法知行终564号行政判决书〕


4.VMI荷兰公司与萨驰智能装备股份有限公司、萨驰机械工程(上海)有限公司侵害发明专利权纠纷案〔江苏省高级人民法院(2018)苏民终1384号民事判决书〕


5.武汉光迅科技股份有限公司与河南仕佳光子科技股份有限公司、周天红等专利申请权权属纠纷案〔湖北省武汉市中级人民法院(2020)鄂01知民初201号民事判决书〕


(二)侵害商标权纠纷案件


6.华润(集团)有限公司、华润知识产权管理有限公司与成都市金牛区华润灯饰商店侵害商标权及不正当竞争纠纷案〔最高人民法院(2021)最高法民再338号民事判决书〕


7.华联超市股份有限公司与肥城市华联商贸有限公司、肥城市华联商贸有限公司春秋古城店侵害商标权及不正当竞争纠纷案〔最高人民法院(2021)最高法民再3号民事判决书〕


8.益海嘉里食品营销有限公司与天津丰美食用油有限公司侵害商标权纠纷案〔天津市高级人民法院(2020)津民终1331号民事判决书〕


9.绫致时装(天津)有限公司与博野县幻蝶雾语服装店侵害商标权及不正当竞争纠纷案〔河北省高级人民法院(2021)冀知民终294号民事判决书〕


10.吉林省长春皓月清真肉业股份有限公司与四平市铁西区亚萍牛羊肉摊床等侵害商标权纠纷案〔吉林省长春市中级人民法院(2021)吉01民初1713号民事判决书〕


11.大自然家居(中国)有限公司与福建因尔心安木业有限公司等侵害商标权及不正当竞争纠纷案〔江苏省苏州市中级人民法院(2020)苏05民初60号民事判决书〕


12.杭州王星记扇业有限公司与绍兴王星记扇厂等侵害商标权纠纷案〔浙江省杭州铁路运输法院(2020)浙8601民初1746号民事判决书〕


13.美盛农资(北京)有限公司与津港美禾辛化肥(天津)有限公司等侵害商标权及不正当竞争纠纷案〔山东省高级人民法院(2021)鲁民终1160号民事判决书〕


14.巴布豆(中国)儿童用品有限公司与泉州市巴布豆儿童用品有限公司等侵害商标权及不正当竞争纠纷案〔河南省高级人民法院(2020)豫知民终696号民事判决书〕


15.吉尼斯世界纪录咨询(北京)有限公司与广州大明联合橡胶制品有限公司侵害商标权纠纷案〔广东省高级人民法院(2021)粤民再208号民事判决书〕


16.广州蓝月亮实业有限公司、蓝月亮(中国)有限公司与深圳金八马生活用纸有限公司等侵害商标权及不正当竞争纠纷案〔广东省高级人民法院(2020)粤民终2977号民事判决书〕


17.重庆久圣成防水材料有限公司、沈阳久圣成经贸有限公司与重庆盛百利防水建材有限公司侵害商标权及不正当竞争纠纷案〔重庆市高级人民法院(2021)渝民终96号民事判决书〕


18.中国黄金集团黄金珠宝股份有限公司与田继民、白银百货大楼(集团)有限责任公司侵害商标权及不正当竞争纠纷案〔甘肃省高级人民法院(2021)甘知民终9号民事判决书〕


(三)著作权权属、侵害著作权纠纷案件


19.汉华易美(天津)图像技术有限公司与河南草庐蜂业有限公司侵害作品信息网络传播权纠纷案〔最高人民法院(2021)最高法民再355号民事判决书〕


20.苏梦与荆门秀锦娱乐有限公司侵害著作权纠纷案〔最高人民法院(2021)最高法民再114号民事判决书〕


21.长沙米拓信息技术有限公司与河南省工程建设协会侵害计算机软件著作权纠纷案〔最高人民法院(2021)最高法知民终1547号民事判决书〕


22.刘迅与李文涵、朱毅侵害作品发表权纠纷案〔黑龙江省高级人民法院(2021)黑民终365号民事判决书〕


23.深圳市脸萌科技有限公司、北京微播视界科技有限公司与杭州看影科技有限公司、杭州小影创新科技股份有限公司侵害著作权纠纷案〔杭州互联网法院(2020)浙0192民初8001号民事判决书〕


24.深圳国瓷永丰源股份有限公司与景德镇智宇贸易有限公司、景德镇市亿翔陶瓷厂著作权权属及侵害著作权纠纷案〔江西省景德镇市中级人民法院(2021)赣02知民初4号民事判决书〕


25.广州市立峰音乐传播有限公司与波密县时空隧道休闲吧侵害作品放映权纠纷案〔西藏自治区高级人民法院(2021)藏知民终30号民事判决书〕


26.吴妍与钟志燕著作权权属及侵害著作权纠纷案〔宁夏回族自治区银川市中级人民法院(2020)宁01民初1604号民事判决书〕


(四)不正当竞争纠纷案件


27.安徽金陵国际货运代理有限公司与安徽盛凯国际货运代理有限公司等侵害商业秘密纠纷案〔最高人民法院(2021)最高法民再310号民事判决书〕


28.百度在线网络技术(北京)有限公司与北京子乐科技有限公司、北京经纬智诚电子商务有限公司不正当竞争纠纷案〔北京市海淀区人民法院(2019)京0108民初63253号民事判决书〕


29.央视国际网络有限公司与新传在线(北京)信息技术有限公司等不正当竞争纠纷案〔北京市东城区人民法院(2016)京0101民初22016号民事判决书〕


30.上海尔广餐饮管理有限公司与上海再高餐饮管理有限公司等仿冒、虚假宣传和商业诋毁纠纷案〔上海知识产权法院(2020)沪73民终444号民事判决书〕


31.上海拉扎斯信息科技有限公司与北京三快科技有限公司不正当竞争纠纷案〔浙江省高级人民法院(2021)浙民终601号民事判决书〕


32.浙江苏泊尔股份有限公司与浙江巴赫厨具有限公司、浙江中康厨具有限公司商业诋毁纠纷案〔浙江省高级人民法院(2021)浙民终250号民事判决书〕


33.上海喜马拉雅科技有限公司与深圳市易听教育科技有限公司、合肥市蜀山区丽视音电子产品经营部不正当竞争纠纷案〔安徽省合肥市中级人民法院(2020)皖01民初2516号民事判决书〕


34.哈尔滨工业大学与福建哈工大发展有限公司侵害商标权及不正当竞争纠纷案〔福建省高级人民法院(2021)闽民终828号民事判决书〕


35.腾讯科技(成都)有限公司、深圳市腾讯计算机系统有限公司与湖北省极炫网络科技有限公司等不正当竞争纠纷案〔湖南省长沙市开福区人民法院(2021)湘0105民初11329号民事判决书〕


36.星辉海外有限公司与广州正凯文化传播有限公司、李力持不正当竞争纠纷案〔广州知识产权法院(2020)粤73民终2289号民事判决书〕


37.金蝶软件(中国)有限公司等与成都财智办公用品有限公司侵害商标权及不正当竞争纠纷案〔四川省成都市中级人民法院(2020)川01民初4310号民事判决书〕


38.贵州双升制药有限公司与贵州长生药业有限责任公司商业诋毁纠纷案〔贵州省贵阳市中级人民法院(2020)黔01民初1054号民事判决书〕


39.新疆雪山果园食品有限公司与西安彩虹星球文化科技有限公司商业诋毁纠纷案〔陕西省高级人民法院(2021)陕民终392号民事判决书〕


(五)集成电路布图设计、植物新品种纠纷案件


40.深圳市星火原光电科技有限公司与泰凌微电子(上海)股份有限公司集成电路委托开发合同纠纷案〔最高人民法院(2020)最高法知民终394号民事判决书〕


41.湖南亚华种业科学研究院与张杨侵害植物新品种权纠纷案〔海南自由贸易港知识产权法院(2021)琼73知民初1号民事判决书〕


(六)司法惩戒、行为保全案件


42.东莞屹成智能装备有限公司与深圳市新辉机电设备有限公司侵害实用新型专利权纠纷司法惩戒案〔最高人民法院(2021)最高法知司惩1号决定书〕


43.深圳市腾讯计算机系统有限公司等与北京微播视界科技有限公司、重庆天极魅客科技有限公司诉前行为保全案〔重庆市第一中级人民法院(2021)渝01行保1号民事裁定书〕


二、知识产权行政案件


44.上海游奇网络有限公司与国家知识产权局、完美世界控股集团有限公司商标权无效宣告请求行政纠纷案〔最高人民法院(2021)最高法行再254号行政判决书〕


45.重庆市磁器口陈麻花食品有限公司与国家知识产权局、重庆市沙坪坝区互旺食品有限公司等商标权无效宣告请求行政纠纷案〔最高人民法院(2021)最高法行再255号行政判决书〕


46.四川新绿色药业科技发展有限公司与国家知识产权局、广东一方制药有限公司发明专利权无效行政纠纷案〔最高人民法院(2021)最高法知行终93号行政判决书〕


47.江西米兰婚纱摄影有限责任公司与国家知识产权局、许凤商标权无效宣告请求行政纠纷案〔北京市高级人民法院(2021)京行终6471号行政判决书〕


48.北京慧能泰丰信息咨询有限责任公司分公司与国家知识产权局、瑞昶贸易股份有限公司商标权撤销复审行政纠纷案〔北京知识产权法院(2018)京73行初3240号行政判决书〕


三、知识产权刑事案件


49.北京欣盛建达图书有限公司、北京宏瑞建兴文化传播有限公司、王成等十人侵犯著作权罪、吴学青非法制造、销售非法制造的注册商标标识罪案〔江苏省高级人民法院(2021)苏刑终75号刑事裁定书〕


50.上海国芯集成电路设计有限公司等侵犯著作权罪案〔江苏省南京市中级人民法院(2021)苏01刑终716号刑事裁定书〕


2021年中国法院10大知识产权案件简介


一、涉“双飞人”商标侵权及不正当竞争纠纷案


双飞人制药股份有限公司与广州赖特斯商务咨询有限公司等侵害商标权及不正当竞争纠纷案〔最高人民法院(2020)最高法民再23号民事判决书〕


【案情摘要】双飞人制药股份有限公司(以下简称双飞人公司)是“双飞人”注册商标权利人,该商标核定使用商品为第3类的花露水、化妆品等。同时,双飞人公司还是两个核定使用在爽水产品上的双飞人立体商标的权利人。法国利佳制药厂拥有指定使用在第3类商品上的“利佳”注册商标,广州赖特斯商务咨询有限公司(以下简称赖特斯公司)独家代理在中国境内宣传、推广、分销和销售利佳薄荷水等“利佳”品牌化妆品。双飞人公司以赖特斯公司等生产、销售利佳薄荷水侵害其注册商标专用权,并同时实施了不正当竞争行为为由,向法院提起诉讼。一审法院认为,利佳薄荷水与“双飞人”商标核定使用的“双飞人爽水”属于相同商品。经对比,被诉侵权产品包装与双飞人公司的立体商标构成近似并可能导致相关公众混淆误认,赖特斯公司侵害了双飞人公司的立体商标专用权。同时,赖特斯公司为实现商业目的,在产品宣传中强调其产品为“双飞人”产品(双飞人药水),构成对“双飞人”文字商标的侵权。此外,利佳薄荷水的包装装潢与双飞人公司知名商品的包装装潢近似,赖特斯公司的行为构成不正当竞争。赖斯特公司等不服提起上诉,二审法院判决驳回上诉、维持原判。赖特斯公司向最高人民法院申请再审。最高人民法院再审认为,赖特斯公司提交的证据可以证明,法国利佳制药厂自上世纪90年代起在中国大陆部分地区的报纸上刊登“双飞人药水”广告,持续时间较长、发行地域和发行量较大,可证明法国利佳制药厂在先使用的“双飞人药水”所采用的“蓝、白、红”包装有一定影响。双飞人公司明知“双飞人药水”存在于市场,却恶意申请注册与“双飞人药水”包装近似的立体商标并行使权利,其行为难言正当,赖特斯公司的在先使用抗辩成立。双飞人公司关于赖特斯公司构成侵害注册商标专用权及不正当竞争的主张均不能成立。最高人民法院遂判决撤销一审、二审判决,驳回双飞人公司的诉讼请求。


【典型意义】本案涉及商标先用权抗辩的审查问题。先用权抗辩制度的目的,是保护善意的在先使用者在原有范围内继续使用其有一定影响的商业标识的利益,是诚实信用原则在商标法领域的重要体现。再审判决有效保护了诚信经营带来的使用权益,是人民法院加强知识产权诉讼诚信体系建设的有益探索。


二、“香兰素”侵害技术秘密案


嘉兴市中华化工有限责任公司、上海欣晨新技术有限公司与王龙集团有限公司等侵害技术秘密纠纷案〔最高人民法院(2020)最高法知民终1667号民事判决书〕


【案情摘要】嘉兴市中华化工有限责任公司(以下简称嘉兴中华化工公司)、上海欣晨新技术有限公司拥有使用乙醛酸法制备香兰素工艺的技术秘密。嘉兴中华化工公司基于该工艺一跃成为全球最大的香兰素制造商,占全球市场约60%的份额。王龙集团有限公司(以下简称王龙集团公司)及其法定代表人等通过嘉兴中华化工公司香兰素车间副主任非法获取了该技术秘密,并使用该技术秘密工艺大规模生产香兰素产品,导致香兰素产品价格下滑、嘉兴中华化工公司的市场份额缩减。嘉兴中华化工公司等遂诉至法院。一审法院认定王龙集团公司等构成侵害部分技术秘密,判决其停止侵害、赔偿经济损失350万元,同时作出行为保全裁定,责令立即停止侵害涉案技术秘密。一审判决后,王龙集团公司继续实施侵权行为。双方当事人提起上诉。最高人民法院二审认为,王龙集团公司系其法定代表人为侵权而设立的企业,且其法定代表人积极参与侵权行为的实施,故王龙集团公司与其法定代表人构成共同侵害全部技术秘密,应当承担连带赔偿责任。根据权利人提供的经济损失数据,综合考虑涉案技术秘密商业价值大、侵权情节恶劣、被告拒不执行人民法院行为保全裁定等因素,改判王龙集团公司及其法定代表人等连带赔偿1.59亿元。


【典型意义】该案是人民法院历史上生效判决确定赔偿数额最高的侵害商业秘密案件。该案裁判提高了侵权违法成本,切实保护了重要产业核心技术,对于在侵害技术秘密案件中认定损害赔偿具有参考意义。人民法院还依法将涉嫌犯罪线索移送公安机关,推进了民事侵权救济与刑事犯罪责任追究的衔接,彰显了严格依法保护知识产权、严厉打击侵权行为的鲜明司法态度。


三、“驾校联营”横向垄断协议案


台州市路桥吉利机动车驾驶培训有限公司、台州市路桥区承融驾驶员培训有限公司与台州市路桥区东港汽车驾驶培训学校等、台州市路桥区浙东驾驶员培训服务有限公司横向垄断协议纠纷案〔最高人民法院(2021)最高法知民终1722号民事判决书〕


【案情摘要】浙江省台州市路桥区的十五家汽车驾驶培训单位签订联营协议及自律公约,约定共同出资设立联营公司即台州市路桥区浙东驾驶员培训服务有限公司(以下简称浙东公司),固定驾驶培训服务价格、限制驾驶培训机构间的教练车辆及教练员流动,涉案十五家驾培单位原先分散的辅助性服务(如报名、体检、制卡等)均由浙东公司统一在同一现场处理,浙东公司收取服务费850元。联营协议第三条具体约定了联营公司设立的注册资本与股本结构。涉案十五家驾培单位中的台州市路桥吉利机动车驾驶培训有限公司(以下简称吉利公司)、台州市路桥区承融驾驶员培训有限公司(以下简称承融公司)以该十五家单位构成垄断经营为由,诉至法院,请求确认联营协议及自律公约无效。一审法院认为,浙东公司统一处理原先分散的辅助性服务,可提高服务质量、降低成本、增进效率,其收取服务费850元并无不当,有关股本结构条款和服务收费条款可以依法适用反垄断豁免,故一审判决仅确认涉案联营协议及自律公约中构成横向垄断协议的条款无效。吉利公司等不服,向最高人民法院提起上诉,请求改判确认联营协议中股本结构条款和服务收费条款无效。最高人民法院二审认为,达成垄断协议的经营者主张适用垄断豁免的,应当提供充分证据证明其符合有关法定情形,不得在缺乏证据支持的情况下仅仅依据一般性推测或者抽象推定垄断豁免抗辩成立。违反反垄断法关于横向垄断协议规定的合同条款,与横向垄断协议条款紧密联系的条款,以及服务于横向垄断协议行为实施的条款均应属无效,否则不足以消除和降低垄断行为风险。最高人民法院二审判决,撤销一审判决,确认涉案联营协议及自律公约全部无效。


【典型意义】该案是典型的横向垄断纠纷案件。最高人民法院通过裁判澄清了横向垄断协议豁免事由的适用标准,阐明了违反反垄断法的横向垄断协议应归于无效的一般原则,且无效范围不限于横向垄断协议条款本身,还包括与之具有紧密关联、缺乏独立存在意义的条款和服务于横向垄断协议行为实施的条款。该案裁判有力维护了市场公平竞争秩序,有利于从源头上制止垄断行为。


四、涉“金粳818”植物新品种侵权案


江苏省金地种业科技有限公司与江苏亲耕田农业产业发展有限公司侵害植物新品种权纠纷案〔最高人民法院(2021)最高法知民终816号民事判决书〕


【案情摘要】江苏省金地种业科技有限公司(以下简称金地公司)为水稻新品种“金粳818”的独占实施被许可人,江苏亲耕田农业产业发展有限公司(以下简称亲耕田公司)未经许可,以线下门店推广以及在微信群内发布“农业产业链信息匹配”线上宣传等方式,寻找潜在的交易者,收取会员费并向会员提供“金粳818”水稻种子交易信息,与买家商定交易价格、数量、交货时间,安排送货收款。金地公司认为亲耕田公司的行为构成侵权,诉至江苏省南京市中级人民法院。一审法院认为,亲耕田公司并未直接销售涉案侵权种子,仅构成帮助侵权,判决亲耕田公司停止侵权,赔偿损失及合理支出300万元。亲耕田公司不服,提起上诉。最高人民法院二审认为,亲耕田公司在网络平台发布种子销售信息,与购买者协商确定种子包装方式、价款、数量、履行期限等交易要素,销售合同自合意达成时成立,亲耕田公司是交易组织者、决策者,应当认定其构成销售侵权而非帮助侵权;亲耕田公司发布和组织交易的种子远超农民自繁自用的合理规模,“农民自繁自用”不侵权抗辩不能成立。亲耕田公司未取得种子生产经营许可证并销售白皮袋侵权种子,属于侵权行为情节严重,且拒不提供有关账簿,一审判决按照赔偿基数的二倍适用惩罚性赔偿正确,最高人民法院二审判决驳回上诉、维持原判。


【典型意义】本案是打击种子套牌侵权的典型案件。裁判对于借助互联网信息平台组织销售白皮袋种子,以“农民”“种粮大户”等经营主体名义掩护实施的侵权行为进行了准确认定,依法适用惩罚性赔偿,让侵权人付出沉重代价,体现了人民法院严格保护植物新品种权、促进农业科技创新的司法导向。


五、侵害“排水板成型机”发明专利权及司法惩戒案


周勤与无锡瑞之顺机械设备制造有限公司侵害发明专利权纠纷案〔江苏省苏州市中级人民法院(2019)苏05知初1122号民事判决书、(2020)苏05司惩1号决定书〕


【案情摘要】周勤系“排水板成型机”的发明专利权人,因发现无锡瑞之顺机械设备制造有限公司(以下简称瑞之顺公司)涉嫌侵权,向法院申请诉前证据保全。江苏省苏州市中级人民法院裁定采取保全措施,对被诉侵权产品进行现场拍照并制作笔录,明确告知瑞之顺公司不得破坏或者转移保全证据,瑞之顺公司法定代表人签字确认。后周勤以瑞之顺公司侵害其专利权为由诉至法院。案件审理过程中,瑞之顺公司在未告知法院的情形下擅自转移诉前保全产品并导致该产品灭失。一审法院认为,诉前保全证据系本案关键证据,瑞之顺公司擅自转移并导致证据灭失,直接影响本案侵权判断,遂认定被诉侵权行为构成侵害专利权并全额支持原告的赔偿请求。同时,一审法院对瑞之顺公司擅自转移诉前保全证据并导致证据灭失、严重妨害民事诉讼的行为给予司法惩戒,罚款20万元。瑞之顺公司不服一审判决,提起上诉。最高人民法院二审判决驳回上诉、维持原判。


【典型意义】本案是人民法院着力破解“举证难”、提升知识产权审判质效和司法公信力的案例。该案明确了掌握证据一方的举证义务,以及证明妨碍和妨害证据保全的法律后果,对于依法适当减轻权利人举证负担,引导当事人积极、主动、全面、诚实提供证据,具有重要的实践价值。


六、涉“惠氏”商标惩罚性赔偿案


惠氏有限责任公司、惠氏(上海)贸易有限公司与原广州惠氏宝贝母婴用品有限公司等侵害商标权及不正当竞争纠纷案〔浙江省高级人民法院(2021)浙民终294号民事判决书〕


【案情摘要】惠氏有限责任公司(以下简称惠氏公司)是“惠氏”“Wyeth”等注册商标的权利人,惠氏(上海)贸易有限公司(以下简称惠氏上海公司)经许可在中国使用上述商标并进行维权。原广州惠氏宝贝母婴用品有限公司(以下简称原广州惠氏公司)长期大规模生产、销售带有“惠氏”“Wyeth”“惠氏小狮子”标识的母婴洗护产品等商品,并通过抢注、受让等方式在洗护用品等类别上获得“惠氏”“Wyeth”等商标,在宣传推广中明示或暗示与惠氏公司具有关联关系,并与其他被告以共同经营网上店铺等方式,实施线上线下侵权行为,获利巨大。惠氏公司、惠氏上海公司以原广州惠氏公司等为被告,诉至法院。一审法院认定侵权成立,判决全额支持了惠氏公司、惠氏上海公司的诉讼请求。各被告均不服,提起上诉。浙江省高级人民法院二审认为,惠氏公司、惠氏上海公司明确请求适用惩罚性赔偿,根据在案证据可证明的原广州惠氏公司侵权获利情况,按照赔偿基数的3倍计算,惠氏公司、惠氏上海公司提出的3000万元的诉讼请求应予全额支持。二审法院当庭宣判驳回上诉、维持原判。


【典型意义】本案是人民法院适用惩罚性赔偿的典型案例。本案通过依法判处惩罚性赔偿,显著提高侵权违法成本,让侵权者得不偿失,让遭受侵权者得到充分救济,让“侵犯知识产权就是盗取他人财产”观念深入人心。


七、“空竹”杂技作品著作权权属及侵权案


中国杂技团有限公司与吴桥县桑园镇张硕杂技团等著作权权属及侵害著作权纠纷案〔北京知识产权法院(2019)京73民终2823号民事判决书〕


【案情摘要】中国杂技团有限公司(以下简称中国杂技团)认为,吴桥县桑园镇张硕杂技团(以下简称张硕杂技团)等表演、传播《俏花旦》节目的行为侵害其著作权,遂诉至法院。一审法院认定,根据合同约定,在无相反证据的情况下,中国杂技团享有《俏花旦-集体空竹》除署名权外的著作权。张硕杂技团的演出行为等构成侵害著作权,故判令其停止侵权、赔偿经济损失及合理支出并刊登声明消除影响。张硕杂技团不服,提起上诉。北京知识产权法院二审认为,《俏花旦-集体空竹》中的形体动作编排设计体现了创作者的个性化选择,属于具备独创性的表达,构成著作权法规定的杂技作品。张硕杂技团表演的《俏花旦》在开场部分的走位、动作衔接安排,以及多次出现的标志性集体动作等编排设计方面,与《俏花旦-集体空竹》的独创性表达部分等构成实质性相似,侵害中国杂技团杂技作品的著作权,遂判决驳回上诉、维持原判。


【典型意义】本案是人民法院加强涉传统文化著作权保护的典型案例。保护传统文化,就是保护民族瑰宝。本案依法保护杂技艺术作品,有利于激发文化创意活力、促进文化产业繁荣。


八、涉开源软件侵害计算机软件著作权案


济宁市罗盒网络科技有限公司与广州市玩友网络科技有限公司等侵害计算机软件著作权纠纷案〔广州知识产权法院(2019)粤73知民初207号民事判决书〕


【案情摘要】济宁市罗盒网络科技有限公司(以下简称罗盒公司)的股东罗迪在Github网站上传了其开发的VirtualApp软件(以下简称涉案软件)初始源代码并适用GPLV3开源许可协议。广州市玩友网络科技有限公司(以下简称玩友公司)开发了四款被诉侵权的微信视频美颜相机APP并上传于各平台供用户下载,但并未提供源代码。用户可免费试用半小时,之后需支付会员费使用。罗盒公司认为四款被诉侵权软件中的沙盒分身功能与涉案软件构成实质性相似,玩友公司不提供开源代码且收取会员费的行为违反限制商业使用条款和GPLV3开源许可协议,侵害其涉案软件著作权,遂诉至法院。广州知识产权法院认为,被诉侵权软件的下载无需付费,玩友公司收取会员费仅用于运营维护和技术支持,该行为并不违反GPLV3开源许可协议的规定。但是,使用涉案开源软件开发的商业软件依约需公开其全部源代码,玩友公司未向用户提供被诉侵权软件源代码下载,违反了GPLV3开源许可协议的约定,玩友公司复制、发布涉案软件源代码的行为侵害了涉案软件著作权。广州知识产权法院依法判令玩友公司停止提供含有沙盒分身功能源代码的四款软件的下载、安装和运营服务,并赔偿罗盒公司经济损失及维权合理支出共计50万元。一审宣判后,双方当事人均未上诉。


【典型意义】本案是涉及开源代码软件著作权保护的新类型案件。人民法院对开源软件的诉讼主体资格、开源协议许可的撤销、限制商业使用条款等问题进行了积极探索。


九、“刷单炒信”不正当竞争纠纷案


上海汉涛信息咨询有限公司与青岛简易付网络技术有限公司等不正当竞争纠纷案〔山东省青岛市中级人民法院(2020)鲁02民初2265号民事判决书〕


【案情摘要】上海汉涛信息咨询有限公司(以下简称上海汉涛公司)是大众点评平台的经营者。青岛简易付网络技术有限公司(以下简称青岛简易付公司)通过微信公众号“铁鱼霸王餐”与商户订立广告服务合同,在多个微信群发布任务,组织人员对大众点评的特定商户进行点赞、上门好评、人工店铺收藏、增加店铺访客量和浏览量。上海汉涛公司以青岛简易付公司等实施的上述行为构成不正当竞争为由,诉至山东省青岛市中级人民法院。一审法院认为,青岛简易付公司以营利为目的组织刷单炒信,帮助其他经营者进行虚假的商业宣传,违背了公平、诚实信用原则及商业道德,造成了大众点评平台的相关数据失实,影响了上海汉涛公司的信用评价体系,构成不正当竞争。一审法院判令青岛简易付公司停止刷单炒信的不正当竞争行为,赔偿经济损失及合理支出30万元。一审判决后,当事人均未上诉。


【典型意义】本案涉及互联网平台“刷单炒信”不正当竞争行为的认定。本案判决积极回应实践需求,通过制止“刷单炒信”等行为,维护市场竞争秩序,保护经营者和消费者的合法权益,有助于形成崇尚、保护和促进公平竞争的市场环境。


十、“人人影视字幕组”侵犯著作权罪案


梁永平、王正航等十五人侵犯著作权罪案〔上海市第三中级人民法院(2021)沪03刑初101号刑事判决书、上海市杨浦区人民法院(2021)沪0110刑初826号刑事判决书〕


【案情摘要】自2018年起,被告人梁永平先后成立武汉链世界科技有限公司、武汉快译星科技有限公司,指使被告人王正航聘用被告人万萌军等人作为技术、运营人员,开发、运营“人人影视字幕组”网站及Android、IOS、Windows、MacOSX、TV等客户端;被告人梁永平又聘用被告人谢明洪等人组织翻译人员,从境外网站下载未经授权的影视作品,翻译、制作、上传至相关服务器,通过所经营的“人人影视字幕组”网站及相关客户端对用户提供免费在线观看和下载。经鉴定及审计,“人人影视字幕组”网站及相关客户端内共有未授权影视作品32824部,会员数量共计683万余人。自2018年1月至案发,上述各渠道非法经营数额总计人民币1200余万元。上海市第三中级人民法院、上海市杨浦区人民法院认为,被告人梁永平、王正航等十五名被告人结伙,以营利为目的,未经著作权人许可,复制发行他人作品,属于有其他特别严重情节,其行为均已构成侵犯著作权罪。上海市第三中级人民法院判处主犯被告人梁永平有期徒刑三年六个月,并处罚金;上海市杨浦区人民法院判处被告人王正航等十四名从犯一年六个月至三年不等的有期徒刑,适用缓刑,并处罚金。一审判决后,十五名被告人均未上诉。


【典型意义】本案影视作品众多且权利人分散,判决阐述了如何认定“未经授权”及未经授权影视作品的数量等法律适用问题,有力打击了侵犯著作权的犯罪行为。依法追究组织者及主要参与者的刑事责任,贯彻了宽严相济的刑事政策。